请登录
注册
微信登录
手机版
查看手机网站
收藏本站
我的资料
页眉小字
设为首页
|
收藏本站
首页
Home
饲料原料
Nav
畜牧行情
Nav
管理智慧
Nav
饲料科技
Nav
畜牧养殖
Nav
联系我们
Contact Us
最新更新
更多>>
欢迎参加第十一届 (2026)生物制造饲料高质量发展论坛
2025年度饲料行业新产品新技术查询
青鸟传信聚泉城 共绘饲料产业新蓝图—青鸟论坛第六届(2025)饲料行业新产品新技术研讨发布会在济南召开
牧原股份港股上市,股价近40港元
3月中旬以后豆粕价格可能迎来突破契机
新希望六和预亏超15亿元,饲料业务量利双增,海外销量增长20%!丨2026年怎么干?
白羽肉鸡春节行情火热!部分产品涨价达6000元/吨
2026年2月6日山东地区豆粕平稳,玉米下跌
大北农掌门人辞世,张立忠代行职责,过渡期管理层承压
美国称中国同意增加采购美国大豆,芝加哥大豆应声飙升!
2025年上海市饲料兽药行业发展概况
2025“中国高被引学者”榜单发布!畜牧学学科上榜21人,中国农大6人入选,南京农大4人,四川农大3人……
卖商品猪不如卖仔猪挣钱?仔猪外销成集团猪企盈利新主线
策马兴饲启新程 同心共赢谱华章——《饲料科技与应用》杂志社“饲料名企大拜年”活动暖心启幕
最高预亏2.9亿元!丨10家肉鸡企业2025年业绩分化:温氏股份预盈超50亿元,圣农发展预盈超13.7亿元,民和股份预亏超2.4亿元
2026年2月5日山东地区豆粕下跌,玉米下跌
中国农牧业著名企业家、大北农集团董事长邵根伙博士逝世
2025年全国饲料工业发展概况
惨烈!新希望最高预亏18亿、天邦亏13亿、新五丰亏9.6亿......多家上市猪企发布业绩预告
国家发改委:蛋鸡养殖每只盈利11.79元,肉鸡每只盈利0.94元,生猪养殖头均亏损86.51元
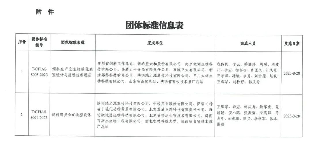
关于批准发布《饲料生产企业检验化验室设计与建设技术规范》等2项团体标准的通知
二维码
29
发表时间:2023-07-31 10:03
来源:中国饲料工业协会
附件:
关于批准发布《饲料生产企业检验化验室设计与建设技术规范》等2项团体标准的通知.pdf
上一篇
官方明确定向启动时间,要跑吗?
下一篇
菜粕上涨乏力,因豆粕拦路?
文章分类:
新闻资讯
行业标准
分享到:
昵称:
验证码:
推荐文章
更多>>
扫描查看手机版网站