页眉小字
设为首页 | 收藏本站
最新更新

警惕:一饲料企业发生重大死伤中毒事故!

 二维码 18
发表时间:2025-06-19 08:43来源:山东省应急管理厅

去年10月12日13时30分许,山东省潍坊市寿光市潍坊金石生物科技有限公司发生中毒事故,共造成7人死亡、4人受伤,直接经济损失约1410.8万元。



事故直接原因

1. 硫化氢产生并积聚。事发3号浆池两层覆膜编织布之间残存的玉米浆液混入了地下水等其他物质,玉米浆液中的蛋白质和亚硫酸盐长期在厌氧条件下存放,腐败发酵产生并在夹层鼓包内积聚了大量硫化氢气体。


2. 作业人员违规作业以及救援人员盲目施救。现场作业人员在未进行通风、检测,未佩戴安全防护装备的情况下,违规进入浆池底部开展抽浆作业,作业过程中硫化氢有毒有害气体逸出并扩散,作业人员吸入后中毒晕倒。救援人员未采取有效安全防护措施盲目施救时相继中毒,造成伤亡人数扩大。



事故间接原因

1. 金石公司

1)安全风险辨识不到位。在3号玉米浆池抽浆作业前,未按照有关规定和公司制度对非常规作业活动进行安全风险辨识,未辨识出上下覆膜编织布夹层中产生并积聚硫化氢等有毒有害气体的风险,仍然按照常规抽浆作业管理,导致作业过程中安全风险失管失控。


2)有限空间作业管理缺失。未及时更新有限空间管理台账,台账中玉米浆池数量与实际不符;未按要求对有限空间作业四类人员开展培训;未落实有限空间作业审批制度,作业前未组织对作业人员进行安全交底,未落实通风、检测和安全防护等风险管控措施,违规组织3号玉米浆池抽浆作业。


3)应急管理流于形式。有限空间作业专项应急预案、中毒和窒息现场处置方案可操作性不强,未分析出硫化氢气体中毒的事故风险,未制定有效的应急处置措施;未落实应急预案规定的便携式气体检测报警仪等应急物资及装备;未按规定定期组织开展有限空间作业应急预案演练,未按规定组织有限空间作业应急预案、应急知识、避险逃生技能的培训活动,导致员工不熟悉事故应急处置措施、盲目施救,造成伤亡扩大。


4)安全生产管理形同虚设。安全生产管理长期依赖安全咨询服务机构,以包代管,企业安全生产主体责任浮在表面。安全生产教育培训走过场,只签字不培训、只抄答案不考核;风险分级管控和隐患排查治理弄虚作假,以虚假台账代替排查和整改。


5)违规组织生产建设活动。未取得建设工程规划许可证和建设项目环境影响报告表批复,违规建设玉米浆池。


2. 寿光市羊口镇党委、政府


落实属地监管责任不到位,未发现金石公司在安全生产教育培训、风险辨识、应急演练等方面存在的问题,对金石公司有限空间作业监管不到位。对金石公司存在的违规建设等问题整治不力,在发现并口头责令金石公司停止建设事故浆池后,未采取任何后续措施制止,致使事故浆池违规建成并投入使用。


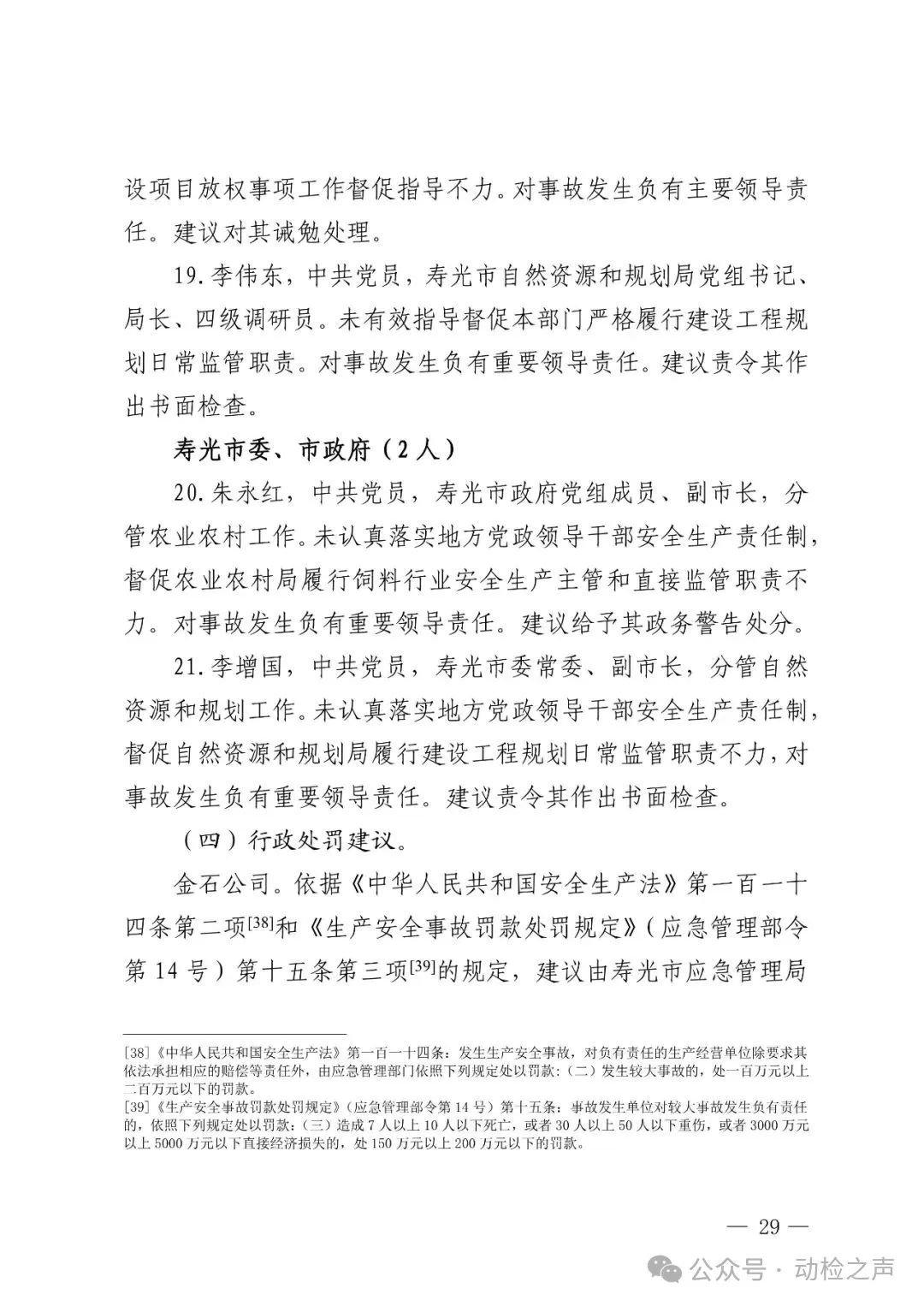
3. 寿光市农业农村局


作为寿光市政府明确的饲料行业安全生产主管部门和直接监管部门,未严格落实安全生产“三管三必须”,存在“只管有证不管无证、不审批就不监管”问题,对未取得饲料生产许可证的金石公司生产玉米蛋白粉过程中的违法行为监管缺失。开展农业行业安全生产治本攻坚三年行动和有限空间作业安全专项整治行动不细致、不全面,督促企业落实安全生产主体责任不到位,未及时发现存在安全基础管理形同虚设、安全风险辨识不到位、有限空间作业失控漏管的问题。


4. 潍坊市生态环境局寿光分局


执法监督不力,现场检查流于形式,未发现并制止金石公司未取得建设项目环境影响报告表批复擅自建设3 号玉米浆池的违法行为,未发现金石公司3号玉米浆池使用中存在硫化氢等有毒有害气体释放量增大[35]的环境风险、未根据实际编制突发环境事件应急预案并组织演练等问题。


5. 寿光市自然资源和规划局


履行建设工程规划日常监管职责不力,对羊口镇政府开展建设项目放权事项工作督促指导不到位,对羊口镇政府未及时发现金石公司违法的情形监管不到位。


6. 寿光市委、市政府


未认真贯彻落实安全生产治本攻坚三年行动工作要求,部署开展有限空间作业安全专项整治行动不力,督促行业主管部门和羊口镇党委、政府依法履行监管职责不到位。



5人已被司法机关采取强制措施

1. 孙*国,中共党员,金石公司实际控制人,对事故发生负有责任。2024年10月12日,涉嫌重大劳动安全事故罪被寿光市公安局刑事拘留。建议由司法机关依法追究其刑事责任。


2. 王*,金石公司法定代表人、总经理,负责公司日常管理,对事故发生负有责任。2024年10月12日,涉嫌重大劳动安全事故罪被寿光市公安局监视居住。建议由司法机关依法追究其刑事责任。


3. 陈*军,金石公司安全员,对事故发生负有责任。2024年 10月16日,涉嫌重大劳动安全事故罪被寿光市公安局监视居住。建议由司法机关依法追究其刑事责任。


4.郭*丽,金石公司兼职安全员,对事故发生负有责任。2024年10月15日,涉嫌重大劳动安全事故罪被寿光市公安局取保候审。建议由司法机关依法追究其刑事责任。


5. 王*芹,金石公司监事,对事故发生负有责任。2024年10 月15日,涉嫌重大劳动安全事故罪被寿光市公安局取保候审。建议由司法机关依法追究其刑事责任。


以上人员是中共党员的,建议由相关纪检监察机关加强与司法机关的沟通协调,在具备作出党纪处分条件后,及时作出处理。对其他人员涉嫌犯罪的,由司法机关依法独立开展调查。



事故调查报告全文

图片
图片
图片
图片
图片
图片
图片
图片
图片
图片
图片
图片
图片
图片
图片
图片
图片
图片
图片
图片
图片
图片
图片
图片
图片
图片


来源:山东省应急管理厅


website qrcode

扫描查看手机版网站